Оглавление: 26/07/20



GPS навигация. ML8089.

Опубликовано: 07/04/18

Принципиальная схема и печатная плата для начала работы с модулями навигации ML8088 и ML8089 доступны в DipTrace по данной ссылке. Установлена защита от переплюсовки, микрополосок не считался, толщина меди 0.35мк., слой земли не предусмотрен.

Результат работы схемы в помещении показан через программу Навиа. Подключение к компьютеру через COM-USB преобразователь.

...

Схема контроля заряда АКБ/Конденсаторов.

Опубликовано: 27/11/18

Cхему контроля заряда аккумуляторов и конденсаторов Вы можете изготовить самостоятельно, следуя инструкциям по сборке, или купить. Эмуляция работы схемы в ltspice и файлы проекта в DipTrace доступны для загрузки по представленным ссылкам.

Типичной является задача контроля заряда и разряда резервных источников питания в качестве которых выступают аккумуляторы либо конденсаторы. Если АКБ или конденсатор разряжен ниже заданного напряжения формируется сигнал управления начала заряда. Заряд продолжается пока значение напряжения не достигнет максимального значения. По его достижению формируется сигнал управления перехода нагрузки на питание от заряженных аккумулятора либо конденсатора.



Может сложиться впечатление что схема избыточна и достаточно обойтись одним компаратором. Это не так. Для быстрых компараторов на переднем плане проблема ложных срабатываний. Для зашумленных сигналов в ряд моделей компараторов добавляется вывод Latch - "защёлка" и встроенный гистерезис подавления шумов. В предложенной схеме функции Latch реализованы на логических элементах.

Настройка схемы заключается в настройке делителя входного напряжения и напряжений смещения срабатывания компаратора.

Необходимо определиться с максимумом входного напряжения. Допустим это регулируемый источник питания, его максимум напряжения составляет 40 вольт. Устанавливаем напряжение в ноуль и медленно увеличивая напряжение на источнике питания контролируем его на делителе R4/R7. Данное напряжение не должно превышать пять вольт - верхняя граница возможностей работы компаратора. Итог подстройки напряжения резистором R7 - напряжению в пять вольт на делителе входного напряжения должно соответствовать максимальное напряжение в 40 вольт источника питания.

На делителе компаратора R9/R5 должно быть выставлено всегда большее напряжение чем на делителе R3/R1, иначе схема будет не работоспособна.

Нижняя граница срабатывания в 19 вольт для демонстрационной схемы на делителе R3/R1 подбирается переменным резистором R2 и составляет 2.154V. Верхняя граница срабатывания компаратора устанавливается подбором переменного резистора R6. На делителе R9/R5 напряжению срабатывания в 24 вольта соответствует напряжение 2.798V.

Точно настраивать границы срабатывания компаратора можно подключив регулируемый источник питания на вход схемы. Изменением положения регулятора резистора R6 и изменением напряжения на входе от ноуля к максимуму, настройте верхний порог срабатывания компаратора. Осциллографом или вольтметром контролируйте состояние одного из выходов схемы LOAD/CHRG. Затем настраивается нижняя граница срабатывания компаратора. На источнике питания выставляется напряжение большее верхней границы, затем напряжение источника питания уменьшается. Нижняя граница срабатывания задаётся переменным резистором R2.



На делителе компаратора R3/R1 должно быть выставлено всегда меньшее значение напряжения чем на делителе R9/R5. На первом этапе установите значение напряжения делителя R3/R1 в один вольт, на делителе R9/R5 в два с половиной вольта, максимум входного сигнала на выходе делителя R4/R8 не должен превышать пять вольт.



Состояние в котором в данное время находится схема управления: заряд или разряд ёмкости, определятся значением на выводах D-Триггера. В качестве схем установки или сброса состояния триггера выступают генераторы сигналов. U6/U5/R12/C9 – генератор установки значения триггера в единицу. U7/U8/R13/C12 – генератор сброса значения триггера.



Сделано это для контроля состояния схемы после её включения. Состояние триггера в этот момент времени не определено и без генераторов сигналов сброса и установки значений триггера, которые запускаются текущим значением с выводов компаратора, возможны ситуации что схема продолжит зарядку до бесконечности либо заряд не начнётся вообще.

Возможность включения генераторов сброса и установки триггера определяется значениями элементов U3 и U4 которые устанавливается обратной связью текущего значением вывода D-триггера. Как только триггер изменит своё значение, соответствующий генератор будет выключен. На низкочастотных осциллографах сигналы сброса и установки триггера длительностью в десятки наносекунд можно не увидеть.

По достижению максимума выключается заряд конденсатора и подключается нагрузка. Если это транзисторы, то между моментом выключения одного транзистора и включением другого, во избежание сквозных токов должна быть задержка - deadtime. Для этих целей в схему введены элементы задержки переднего фронта сигнала, то есть момента включения любого из транзисторов.

Задержка переднего фронта сигнала достигается установкой элементов D1/R10/C10/U10 и D2/R11/C17/U13 В таблице показаны значения задержки при ёмкости конденсаторов 2.2nf Схему предполагается использовать с мощными и соответсвенно медленными транзисторными сборками, поэтому выбранная задержка в районе 1us пока представляется разумной.





Если в подобной задержке необходимости нет, то элементы задержки впаивать не следует, а воспользоваться установкой джамперов DT/OFF

Если нагрузка низкоомная и используемые транзисторы не выдерживают больших токов, то можно воспользоваться подключением внешнего генератора работающего на необходимой частоте и скважности сигнала. В случае подключения внешнего генератора джамперы GEN/OFF следует оставить незамкнутыми, внешние генераторы заряда и разряда подключается к разъемам L/GEN – нагрузка и C/GEN - разряд.



Циклический контроль заряда АКБ/Конденсаторов.

Опубликовано: 28/02/19

Cхему циклического контроля заряда аккумуляторов и конденсаторов Вы можете изготовить самостоятельно или приобрести. Эмуляция работы схемы в ltspice и файлы проекта в DipTrace доступны для загрузки на компьютер по приведённым ссылкам.



В предложенной ранее схеме контроля заряда АКБ/Конденсаторов, пока конденсатор либо аккумулятор заряжается, нагрузка отключена от источника питания. При длительном цикле заряда энергообеспечение прерывается. Реализована схема в которой пока на нагрузку разряжается один из нескольких аккумуляторов или конденсаторов, происходит одновременный заряд остальных источников энергии. После того как подключенный к нагрузке конденсатор или аккумулятор разрядился, выполняется переключение к следующему, уже заряженному источнику.



Состояние системы - заряд либо разряд определяет состояние триггера U3. Переключения триггера осуществляется фронтом импульсов. В момент включения схемы напряжение на аккумуляторе или конденсаторе может быть любым. Управляющий сигнал для перевода тригера в корректное состояние заряда или разряда сформировано не будет. Как следствие это приведёт к выводу из строя конечных устройств.

Для решение данной проблемы, в схему введены генераторы сигналов, которые запускаются состоянием на выходе компаратора, через логические элементы U4/U9. Смысла в постоянной генерации сигналов включения и выключения нет. Например. Если на выходе компаратора сигнал перевода системы в состояние заряда, а на выходе триггера уже высокий уровень, генератор перевода триггера в высокое состояние будет отключен.

По указанной выше причинам увидеть сигналы генерации сигналов установки и сброса состояния триггеров в рабочей схеме не получится, а на низкочастотных осциллографах, сигналы установки и сброса триггера можно не увидеть вообще.

Исходный сигнал содержит шумы которые в моменты перехода через порог переключения компаратора, вызывают ложные срабатывания силовых ключей. Преимуществом использования триггера U3 является формирование гистерезиса, исключающего ложные срабатывания силовых ключей, способные вывести их из строя.



Но на этапе сборки схемы проконтролировать их работу будет не лишним. На фотографии показано как это можно сделать, подавая на компаратор сигнал со стационарного генератора амплитудой в пять вольт, установив уровни срабатывания компаратора - два и четыре вольта например.



В итоге на выходе о на этапе сборки схемы проконтролировать их работу будет не лишним. На фотографии показано как это можно сделать, подавая на компаратор сигнал со стационарного генератора амплитудой в пять вольт, установив уровни срабатывания компаратора - два и четыре вольта например.

Алгоритм управления циклическим разрядом аккумуляторов для нескольких схем реализован введением общей для всех устройств линии состояния DevReady. Если на линии состояния присутствует высокий уровень, это информирует все устройства, что любое из них может начать цикл разряда конденсатора или аккумулятора на нагрузку. Высокое состояние на линии устанавливается на одном из группы устройств перемычкой J10 (master).

Как только любое из устройств начинает разряд энергии конденсатора или аккумулятора на нагрузку оно устанавливает на выходе U24 логический ноуль. Через малое сопротивления выхода U24 и диод D3 ток пойдет на минус источника питания, в результате напряжение линии управления становится равным ноулю. Это является запретом (U14.2) для всех прочих устройств выполнить разряд энергии на нагрузку. После того как выполнен разряд на нагрузку, на выходе логического элемента U24 формируется высокий уровень, течение тока через диод D3 прекращается на линии формируется потенциал, обозначающее что любое из устройств может начать разряд на нагрузку.

Допустим в системе задействовано четыре схемы циклического контроля заряда АКБ/Конденсаторов. Чтобы снизить нагрев ключей или корректно отработать импульсную модуляцию, важно чтобы выбор следующего устройства выполняющего разряд конденсатора или аккумулятора на нагрузку происходило не случайно, а по порядку.

Разрешение (высокий уровень) запуска разряда конденсатора с линии управления поступает на вход логического элемента U14. На элементах С22/R15/D2 собрана линия задержки переднего фронта сигнала управляющего началом разряда АКБ/конденсаторов. RC цепочка интегрирующего типа на элементах C22/R15 определяет порядок включения схемы в группе.



Если в процессе разряда конденсатора C22 через резистор R15 и выход логического элемента U14.4, линия управления будет переведена в нулевое состояние устройством с меньшим временем задержки, происходит отмена начавшегося цикла разряда конденсатора C22 устройство возвращается в режим ожидания пока на линии управления вновь не появится высокий уровень. Важно чтобы для каждой из схем в цепочке была установлена своя задержка подбором резистора R15 и R16 иначе возрастает вероятность одновременного срабатывания нескольких устройств в группе, а это не целесообразно.

Полный цикл формирования сигналов заряда и разряда показан на осциллограмме ниже. Желтый луч - сигнал с генератора эмулирующий заряд и разряд конденсаторов или аккумуляторов. Синий луч - заряд конденсатора, бордовый его разряд. Между моментами выключиния и выключения настроена задержка в 1.2 us. Зелёный луч - информационная шина, низкий уровень на которой означает что одно из устройств выполняет разряд на нагрузку.



Детектор ноуля колебательного контура.

Опубликовано: 06/12/18

В работе схема детектора ноуля с токового датчика резонансного контура с детектором активности работы схемы в резонансе и если ошибка, перезапуск схемы. Эмуляция в ltspice схема и печатная плата в diptrace доступны для занрузки по указанным выше ссылкам.

Просмотреть схему.



Если в резонансном контуре возникает ошибка и прекращается формирование сигналов управления силовыми ключами, последние выходят из строя. Решается подобная проблема определением резкого роста тока потребления силовой частью схемы, далее ток ограничивается либо схема отключается.

В реализуемой схеме предпринята попытка оценить наличие генерации сигналов управления силовыми ключами и если таковаые отсутствует, будет запущен генератор формирования импульсов на частотах вне резонанса и частоте и скважности безопасных для работы транзисторных ключей. В то же время формируемая последовательность импульсов должна послужить основой для перезапуска схемы и вывода её в резонанс.

Сигнал управления транзисторами формируется на выходе д-триггера U6/74LVC1G74DP. Чтобы ограничить длительность импульса (синий луч) по которому будет проводиться оценка работоспособности схемы использован ждущий одновибраторе с возможностью перезапуска на элементах U9/U12 и времязадающими резистором R10 и конденсатором C24. Практика настроек показала что особой нужды в одновибраторе нет и возможно его убрать.





Сигнал с выхода одновибратора U9.4 поступает на цепочку R9/D1/C23 которая и является детекторм активности схемы. Быстрый заряд и медленный разряд конденсатора C23 - условие работы детектора активности.

Если на выходе U9 положительный потенциал, то диод D1 открыт для прохождения тока и конденсатор максимально быстро будет заряжен через него. Если на выходе одновибратора U9.4 низкий уровень, диод для прохождения тока закрыт и ток потечет на минус вывода U9.4 через резистор, медленно разряжая ёмкость C23. После того как конденсатор будет разряжен, на выходе U10.4 (зелёный луч осциллограммы) образуется низкий уровень.







Проблема возникла там где её никто не ждал. Первой ошибкой было использовать для получения отрицательного напряжения ICL7660ESA. После впаивания компаратора напряжение -5V "просело", делитель перестаёт работать. Вторая ошибка - сам компаратор TLV3502. При подаче сигнала с генератора, компаратор возбуждается, как следствие микросхема раскаляется. На выходе компаратора сигнал присутствует. Рекомендаций на эту тему у производителя не нашёл.



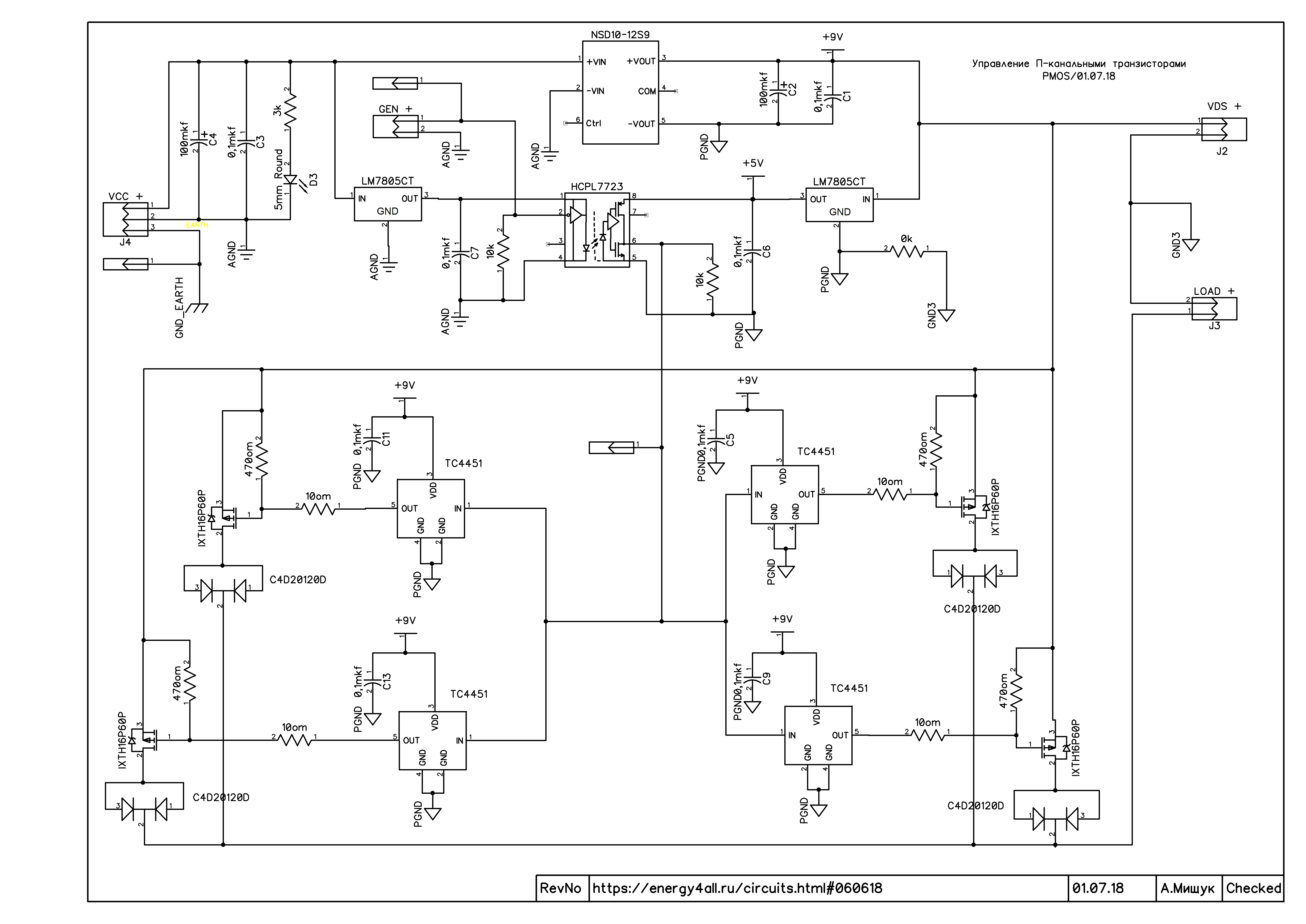
Схемы управления p/n канальными транзисторами.

Опубликовано: 06/06/18

Полевые транзисторы обладают сопротивлением перехода сток-исток. Чтобы снизить сопротивление перехода, серия транзисторов включается параллельно. В данной работе транзисторы включаются параллельно не для того чтобы увеличить “мощность”, с которой будет способна работать схема. Бытует мнение что низкое сопротивление перехода увеличит образование ОЭДС. Что и является целью.

Экспериментально установлено, чтобы максимально защитить силовые транзисторы от выхода из строя, до или после транзистора, в зависимости от типа, необходимо установливать диоды шоттки. В схемах реализуется гальваническая развязка между источником сигнала и силовой частью.

Коллегами, для реализации была предложена схема управления высоковольтными P-канальными полевыми транзисторами. Проект управления P-канальными и N-канальными тразисторами с гальванической развязкой в diptrace доступен по данной ссылке. Для схемы управления p-канальныхми транзисторами резистор 0k между PGND и GND3 - не ставить.

Изготовленные в ООО Резонит печатные плата "одноразовые", неремонтопригодны. При попытках перепаять, отходит сквозная металлизация и отпадают пролуженные пяточки для пайки элементов.






Схемы управления парой N-канальных полевых транзисторов индуктивной нагрузкой проверена, работоспособна. TC4452 очень плотно входят в посадочные отверстия. Крепление транзисторов и диодов снизу, на радиаторах, через термоплёнку.



Детектор нуля с защитой от помех.

Опубликовано: 18/02/18

Схема детектора раннего определения нуля с защитой от ложных срабатываний переходов через нуль в нагруженных системах. Файл эмуляция ltspice и исправленная схема в DipTrace доступны для загрузки данной ссылке.




Схема позволяет формировать команды управления транзисторами до момента перехода реального сигнала через нуль. Для этого используется пара компараторов. Один компаратор сравнивает напряжение сигнала с шаблоном в отрицательной области (красный луч), второй в положительной (синий луч).



Время реакции используемых компараторов до 10 наносекунд. Это неизбежно порождает множественные, ложные срабатывания компаратора при неоднократных переходах зашумленного сигнала через нуль. Поэтому фиксируется только первое сравнение оригинального сигнала с образцовым напряжением. Используется инверсный выход компаратора, поэтому положительный фронт на выходе компаратора формируется в момент когда напряжение сигнала будет ниже напряжения сравнения. На фотографии они выделены круглыми точками.



Сформированный компараторам прямоугольный сигнал, подаётся на входы синхронизации D-триггера. По переднему фронту сигнала происходит запись и хранение значения на входе данных триггера. По схеме это всегда +5V. Поэтому, независимо от числа ложных срабатываний, на выходе триггера Q1 сигнал высокого уровня останется неизменным.



Если сигнал на выходе Q1 триггера переходит из низкого уровня в высокий, то для инверсного выхода формируется спад сигнала. Этот спад сигнала передаётся на RC цепочки (С5/U6/R11 или U2/C1/R2) противоположного триггера и формируется импульс сброса противоположного триггера заданной длительности. Команды по входам установки и сброса триггера имеют более высокий приоритет, поэтому в течении действия импульса сброса, противоположный триггер гарантированно не сработает на зашумленный сигнал на его входе (если таковой будет). Имеет смысл ставить процентов 25 от работчего частотного диапозона.



Если по каким-то причинам на выходах Q1 обоих триггеров одновременно сформируется высокие уровни, система становится не работоспособной. Не зависимо от того как работают компараторы триггеры переброшены из одного состояние в другое не будут. Чтобы не столкнуться с подобной проблемой в схему добавлен логический или/не элемент U5, на выходе которой сформируется логическая 1, только если на двух инверсных линиях будет 0. В этом случае будет запущен генератор который принудительно выполнит сброс одного из триггеров. Все остальные комбинации для работы схемы не критичны.




Доработка EXSIDE: "Проверена на практике, очень нужна."


После настройки схемы решено было определить переходы тока сетевого напряжения 220V/50гц через ноуль. Чуствительности токового датчика на ферритовом кольце оказалось недостаточно, поэтому сетевым проводом было намотано несколько витков вокруг ферритового кольца.



Почему такая осциллограмма? Где синусоида 50 герц? Измерения тока проводятся ферритовым кольцом.В силу недостаточной магнитной проницаемости феррита происходит насыщение ферромагнетика и он попросту перестаёт работать, запасать и хранить энергию. Происходит спад генерируемого в проводниках тока эдс индукции. Сердечник вновь начинает работать когда происходит перемагничивание при переходе синусоиды в отрицательнцю область. Соотнесём осциллограмму с ферритового кольца и реальным изменением напряжения в сети. Всё очень прилично. Переходы через ноуль там, где они и должны быть.



Следующая проверка работоспособности схемы - датчик тока в резонансном контуре. Зелёный луч - выход схемы, красный луч - вход с датчика тока. Синий луч - резонанс в колебательном контуре. Желтый луч - генератор сигналов переключения ключа на частоте резонанса.




Частота генератора уменьшена с шестидесяти до 2-7 килогерц. После выключения ключа в колебательном контуре продолжается гармонические колебания преобразования энергий. На всём протяжении детектор нуля на диодах и схема демонстрируют вполне достойное поведение.




Датчик тока.

Опубликовано: 17/02/17




Следующая проверка работоспособности схемы - датчик тока в резонансном контуре. Зелёный луч - выход схемы, красный луч - вход с датчика тока. Синий луч - резонанс в колебательном контуре. Желтый луч - генератор сигналов переключения ключа на частоте резонанса.



Следующая проверка работоспособности схемы - датчик тока в резонансном контуре. Зелёный луч - выход схемы, красный луч - вход с датчика тока. Синий луч - резонанс в колебательном контуре. Желтый луч - генератор сигналов переключения ключа на частоте резонанса.


Доработка EXSIDE: "Простое решение в схеме на 4 диодах."


Нашел простое решение в схеме на 4 диодах (взял, что было из переменников под рукой -- 100к) Можно точно выставить фронт и спад. Банально просто оказалось.

Формирователь трёхфазных сигналов.

Опубликовано: 29/09/17

Устройство формирует из одного опорного сигнала последовательности импульсов смещенные по фазе и незаменимо в качестве составной части ряда цифровых устройств. Эмуляцию формирователя сигналов в ltspice 3ph_ltspice.zip и файл проекта в diptrace 3ph_diptrace.zip можно загрузить по приведёным ссылкам.



Далее приведена схема и фотографии готового устройства. Особого смысла показывать на двухлучевом осциллографе работу трёхфазной схемы я не вижу, более наглядна она в эмуляторе.

На схеме выполнена разводка генератора на логических элементах U5.3/U5.4, но пока импульсы берутся с генератора сигналов. По итогу элементы C3/R10 будут подобраны на нужную частоту.





Полный мост на IR2213 или IR2113 c паузой между переключением транзисторов.

Опубликовано: 20/10/17

В процессе эксплуатции установлено, что при отсутсвии или малой нагрузке, пауза формируемая логичекими элементами в схеме управления, полностью убирается встроенным в IR2213 неким алгоритмом. В результате возникают сковзные токи, выходят из строя транзисторные ключи и сами IR2213. Это делает непригодным использование предложенной схемотехники в системах с малыми нагрузками на транзисторные ключи.

Схема полного моста в diptrace на IR2213 доступна по ссылке FDTL-Bridge.zip.



Для формирования времени задержки между переключениями транзисторов была реализована схема на логических элементах. При настройках абсолютно важно выставить одинаковое время задержки переднего фронта сигналов от исходного на входе драйверов IR2213 резисторами R9/R11 иначе схема будет не работоспособна за счёт образования сквозных токов. Из информационного фона следует, что приемлемым будет время от 600-800ns до 1000-1200ns.





Делитель частоты с регулируемым коэффициентом деления.

Опубликовано: 23/01/16

На рисунке приведена принципиальная схема устройства позволяющего производить деление частоты импульсов, причем коэффициент деления можно изменять вплоть до 30. Устройство выполнено на трех двухвходовых элементах "И-НЕ". На элементах MC1a и МС1б выполнен ждущий мультивибратор. В начальный момент конденсатор C1 не заряжен. Потенциал на выходе элемента МС1б будет соответствовать потенциалу логической единицы.

...

При поступлении на вход первого импульса он проходит через элемент MC1a и заряжает конденсатор. Это приводит к закрыванию логического элемента MC1a. Время нахождения элемента МС1в в закрытом состоянии определяется временем разряда конденсатора через резистор R1. До тех пор, пока конденсатор не разрядится, импульсов на выходе элемента МС1в не будет. После разряда конденсатора устройство возвращается в исходное состояние, на вход поступает очередной импульс и процесс повторяется сначала. Переменным резистором можно изменять коэффициент деления от 2 до 30,

"'Electronics" (США), 1972, N 10