Оглавление: 23/07/20

Резонанс в LTSpice.

Эмуляция резонанса в ltspice.

Опубликовано: 26/07/16

В эмуляторе LTSpice составлена схема, состоящая из параллельного колебательного контура и генератора прямоугольных импульсов на таймере. Ниже приложена копия экрана. После закрытия транзистора в колебательном контуре происходят периодические колебания на частоте резонанса. схемах используются библиотеки LTSpice микросхем серии 74hct



Логично построить следующую схему. Сразу после выключения транзистора измерить длительность половины периода резонансной частоты и затем на это время включить транзистор.



Снимать сигнал можно с трансформатора тока. В LTSpice трансформатор тока (CT Transformer) не найден. Вместо него использовалась индуктивная связь между колебательным контуром L3 и вторичной обмоткой L7. В отличии от трансформатора тока, фаза сигнала на вторичной обмотке сдвинута на 90 градусов. Чтобы нивелировать данные расхождения и отработать практическую реализацию использован корректор фазы на операционном усилителе (U2).

На этапе начала вывода контура в резонанс амплитуда сигнала с реального трансформатора тока менее 50 милливольт. Этого не достаточно чтобы настроить компаратор. Поэтому исходный сигнал с трансформатора тока требуется усилить. Но после того как, контур выведен в резонанс амплитуда сигнала реального трансформатора тока более вольта. Значит коэффициент усиления операционного усилителя должен изменяться нелинейно. С этой целью использован логарифмический усилитель (U6).

D4,C1,R5 формируют сигнал первого запуска (заменить на управляемый генератор). После закрытия транзистора в контуре возникают колебания на частоте резонанса. В эмуляторе сигнал на входе компаратора после усиления и его сдвига по фазе должен отражать по сути (переходы через нуль) изменения тока в индукторе L3.

Элементы D6 и R8 обеспечивают начало заряда конденсатора С2 по переднему фронту сигнала с компаратора U11. Заряд конденсатора прекращается по заднему фронту сигнала c компаратора U11. Одновременно включается транзистор и начинается разряд конденсатора C2 через цепочку R6 D5. Транзистор будет включен в течении времени разряда конденсатора C2, которая определяется цепочкой R6 D5. Выбранный алгоритм определения длительности полупериода не допускает изменения частоты колебательного контура. Буду признателен за схему формирования качественного "клона" исходного прямоугольного импульса.

Цепочки D6-R8 и R6-D5 можно убрать. Необходимого времени включения транзистора можно добиться подбором цепочки R9 и C2. Если транзсистор открыт в течении четверти периода, то ток в контуре по амплитуде без изменений, чем если транзистор открыт половину периода.

Одновибраторы необходимы в реальных схемах чтобы убрать ложные переходы через нуль (дребезг), которые неизбежно сопровождают работу компаратора и других узлов. Импульсы фиксированной длительности одновибраторов перебрасывают Д-триггер из состояния включено в состояние выключено.

Резонанс при переходах энергии через максимум тока, минимум напряжения.

Опубликовано: 31/08/16

Ранее рассматривался подход вывода в резонанс колебательного контура и его поддержание при переходах тока через нуль. В рассматриваемой схеме был убран сдвиг фазы, который использовался для эмуляции трансформатора тока. В результате собрана схема, которая "добавляет энергию" в максимуме тока (зелёный луч), а значит минимальном напряжении.



Нет смысла детально рассматривать работу всей схемы, она избыточна и требует оптимизации. В момент закрытия транзистора, начинается заряд конденсатора C13 током, который ограничивает резистор R20. Одновременно компаратор U16 ждёт "нуль" напряжения. В момент перехода через нуль заряд конденсатора C13 прекращается, включается транзистор и начинается разряд конденсатора. Как только конденсатор будет разряжен, транзистор выключится. Время заряда конденсатора в схеме подобрано таким образом, что равно времени его разряда. Момент разряда конденсатора контроллируется компаратором U38, который через цепочку формирования короткого импульса U21-U22 выключает Д-триггер U17.

Детектор и цифровой синтез резонансной частоты.

Опубликовано: 03/09/16

Интересной представляется практическая реализация схемы определения резонансной частоты и синтез полупериода резонансной частоты цифровым способом.



В работе схема с использованием счётчика импульсов 74F193PC



Идея данной схемы проста. При выключении транзистора колебательный контур выделяет гармонические колебания среды на частоте резонанса. Одновременно с выключением транзистора начинаем увеличивать значение счётчика. Счётчик начинает считать импульсы, поступающие на его вход с генератора U10-U13. Как только исходный сигнал перейдёт через нулевое значение, транзистор включатся и счётчик начинает уменьшать своё значение от своего текущего значения к минимуму (нуль) По достижению нуля, транзистор выключается, счётчик сбрасывается к своему начальному значению (единица) и переходит в режим подсчёта импульсов следующего полупериода. Отвечает за направление счёта D-триггер.

Поскольку используемое число импульсов мало, так как ограничено разрешением счётчиком (не более шестнадцати), резонансная частота "плывёт". Интересно отметить, что если транзистор выключается после четверти полупериода, амплитуда тока растёт, если раньше, амплитуда начинает уменьшаться.

Детектор и цифровой синтез резонансной частоты.

Опубликовано: 17/09/16

Решить проблему разрядности счётчика - максимум 16 импульсов, можно добавив ещё один счётчик 74F193PC. Это позволяет уменьшить длительность импульса генератора и тем самым увеличить точность определения частоты. Данный подход показан в схеме с двумя счётчиками.



Ставить в рассматриваемую схему более трёх счётчиков 74F193PC не имеет смысла. Рассмотрим частоту 30кГц. Половина периода будет равна 16666.665 наносекундам. Возьмём время срабатывания логических микросхем серии SN74F равным 10 наносекундам. Максимально возможное значение счётчика будет 1667. Для 15кГц, значение в два раза выше. Два счётчика дают возможность подсчёта 256 импульсов, три счётчика 4096 импульсов.

Детектор и цифровой синтез резонансной частоты.

Опубликовано: 19/09/16

Дальнейшему улучшению работы схемы послужит использование не одного, а двух, управляемых генераторов. Первый включается и работает на увеличение значения счётчика, второй включается при уменьшении его значения. Увеличивая или уменьшая длительность импульса второго генератора, можно настроить раннее или позднее выключение транзисторного ключа относительно точки перехода через нуль тока или напряжения. Помехи не будут оказывать никакого влияния в сравнении с аналоговым способом определения момента выключения транзистора.



Для обеспечения приемлемой работоспособности схемы в эмуляторе добавлены элементы убирающие ВЧ помехи R12/C8, C4, C6.

Практическая проверка показала непригодность использования логарифмического усилителя AD8307AN на малых амплитудах входного сигнала. В эмуляторе проверена возможность использования одной из схем АРУ (автоматическая регулировка усиления). Если у кого есть схемы корректно работающих усилителей с сигналом от 25мв, до 250мв с минимумом фазовых искажений - буду признателен.

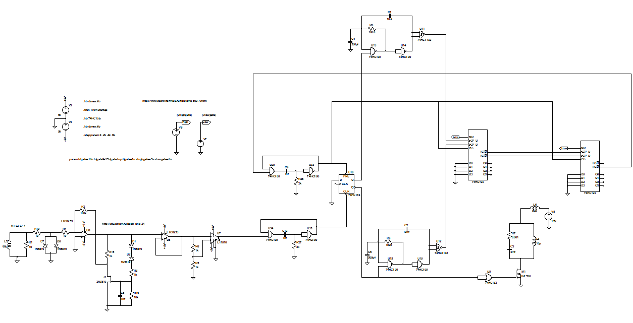
Цифровой синтез резонансной частоты (ФАПЧ).

Опубликовано: 22/09/16

Алгоритм работы схемы следующий. Сигналы генератора - это клетки тетрадного листа. При выключении транзистора (зелёная диаграмма), включается генератор, который подключен к прямому входу счётчика. Счётчик переходят в режим подсчёта "клеток" - количество импульсов первого генератора. По переднему фронту сигнала с датчика тока (жёлтая диаграмма) счёт прекращается - первый генератор выключается, включается генератор, подключенный к реверсивному входу счётчика, так же включается силовой транзистор. Начинается уменьшение значения счётчика. По достижению нуля счётчиком, транзистор выключится и далее по циклу.

...

Cхема проекта diptrace доступна по данной ссылке. В итоговом проекте исправлены логические ошибки, печатная плата может не соответсвовать приведённым фотографиям схемы разных исполнений.



Использование двух генераторов даёт большую гибкость. Уменьшая и увеличивая частоту генератора, подключенного к реверсивному входу счётчика, регулируется момент выключения транзистора (фазу). Если установить частоту реверсивного генератора в два раза выше прямого - транзистор будет включен в течении четверти периода.



Для индукционного нагрева, если транзистор включен более четверти периода - энергия тратится впустую. Настройку следует начать с установки примерно-одинаковых частот в районе 10мгц для каждого генератора. Генератор включаются при подаче плюса питания на его вход (5/U3.2 и 1/U1.1).



Тяжёлыми режимами являются моменты включения и выключения транзистора, которые порождают высокочастотный "дребезг", который приводит к ложным срабатываниям силовых ключей. Информация об изменении фазы с датчика тока поступает на счётный вход D-триггера. Включение транзистора происходит по первому переходу через нуль, все последующие вч срабатывания игнорируются, поскольку триггер уже изменил своё состояние. Выключение транзистора организованы через подачу сигнала сброса на вход "принудительного" включения триггера, который обладает более высоким приоритетом над счётным входом. Поэтому в течении действия импульса сброса любые изменения состояния на счётном входе будут проигнорированы.

Погрешность работы схемы равна длительности импульса. При частоте 10мГц - это 100ns. Для частот до 100кГц - хороший результат. При переходе на другую элементную базу, можно работать с частотами в 100-150мГц. Погрешность составит до 10ns. Для частот индукционного нагрева до 200кГц - это очень высокая точности. В развитии схемы, можно учесть данную погрешность, равную длительности импульса и получить абсолютно точный результат получения нуля.

Ниже показан результат работы. Жёлтый луч - исходный сигнал с генератора, синий луч - сигнал сформированный схемой в инверсии. Жёлтый луч - меандр с генератора. Его длительность является шаблоном по которому формируется выходной, аналогичный, по длительности сигнал. Очевидно, что при изменении частоты исходного сигнала, симметрично меняется частота результирующего.



Длительность исходного сигнала измеряется числом коротких импульсов, которое он в себя вмещает. По спаду исходного сигнала включается генератор, который начинает подсчёт импульсов. По переднему фронту исходного сигнала счёт прекращается, Д-триггер меняет своё значение, включается второй генератор и начинается их обратный отсчёт. По достижению нуля, Д-триггер меняет своё значение.



Качество сигнала формируемым стандартным генератором на базе SN74F00 оставляет желать лучшего, как и разрешающая способность осциллографа.



Собран стенд для проверки индукционного нагрева. На вход схемы подаётся сигнал с ранее собранного датчика тока. При использовании внешнего генератора и его последующего отключения схема запускается. Частота при поднесении заготовки для нагрева меняется, схема отрабатывает данное изменение частоты.



Подводя промежуточный итог можно сказать, что идея подстройки частоты с использованием принципа подсчёта стробирующих импульсов малой длительности - абсолютно работоспособна.

Синтез резонансной частоты (повторитель импульса).

Опубликовано: 20/10/16

Cхема проекта в diptrace доступна по данной ссылке. Ранее использовался генератор на основе логических элементов. В данной схеме генератор заменён на генератор управляемый напряжением - SN74S124N. то позволило поднять рабочую частоту до 40мГц и более, получить более высокую точность и стабильность в работе схемы.





После того как печатная плата разведена, следует соблюдать слелующий алгоритм сборки и настройки. Работа схемы полностью зависит от функицонирования генератора. На фотографии ниже показано что обязательно первым для проверки следует выбрать генератор ответственный за увеличение значения счётчика. Перемычками на д-триггере на 6 выход подаётся нуль (включение первого) на 11 подаётся +5V (выключение второго). На осциллографе, подбром резистора R2 следует установить рабочую частоту.



Меандр отсутствует? Это вопросы к качеству осциллографа в исполнении китайской народной республики. Если осцилограф не работает с частотами в 40мГц, сигнал следует снимать с одного из выходов счётчика. Это делитель на 2,4,8,16. Так же следует пройти по всем пятым выводам счётчиков и проверить наличие сигнала переполнения.



После этого необходимо включить перемычками и настроить второй генератор, который работает на уменьшение значения счётчика, на ту же частоту что и первый.



После этого следует полностью собрать схему - установить D триггер SN74F74N и ждущие мультвибраторы на логических элементах SN74F00N убедиться в её работе. Очень важной является настройка длительности импульса второго мультивибратора U7.4/U7.3, который пропускает помехи и ложные срабатывания в момент выключения транзистора схемой и показан на фотографии ниже. Задержка (длительность времени переключения) должна составлять до четверти полупериода.







При отсутсутствии внешнего сигнала схема начинает генерировать, короткие, запускающие в работу датчик тока, импульсы. При этом включенный транзистор, независимо от работоспособности трансформатора тока будет выключен и затем сгенерирован импульс запуска. Его длительность задаётся резистором R6. Почему именно такой импульс? Поянть логическую цепочку его формирования и природу проще в эмуляторе.



Ниже показано, что происходит на входе датчика тока при кратковременном открытии и закрытии транзистора - подачи энергии в колебательный контур. Если сравнить осциллограммы эмулятора приведённые в начале раздела и осциллограммы, возбуждения коротким импульсом колебаний в реальном контуре, стоит признать, они совпадают.

При выключении транзистора, счётчик включается в прямом направлении и начинает подсчёт импульсов генератора. Красным кружком обведён момент времени в котором происходит прекращение подсчёта импульсов, транзистор включается, счётчик переходит в реверсивный режим а и начинается его уменьшение. По достижению нуля транзистор выключается.



Ниже показан вход (жёлтый луч) и выход (синий луч) датчика тока. В датчике есть прямой и инверсный выход. Необходимо использовать тот, который в точности повторяет импульсы на входе. Этот выход и следует подключить к входу ФАПЧ.



Собран стенд для проверки резонанса. Проблема схемы - позднее определения смены фазы (переход через нуль) датчиком тока. Изменения точки сёъма тока датчиком тока не влияет на работоспособность схемы.



На кратком видео показано, как схема, работающая в резонансе отрабатывет изменение резонансной частоты при нагреве в будущем и поднесении заготовки в настоящем.



Отработать корректное выключение транзистора не составляет труда. Для этого достаточно увеличить частоту реверсивного генератора при обязательном увеличении времени задержки на мультивибраторе U7.4/U7.3 Но вот момент включения транзистора находится в ведении датчика тока - проблема, которую решить пока не удаётся. Кто поделится наработками, буду признателен.

SMD исполнение ФАПЧ на счётчках импульсов.

Опубликовано: 25/06/18

Начата разработка ФАПЧ на счётчиках импульсов в SMD исполнении. Схема и печатная плата в формате DipTrace доступна по данной ссылке. Управление частотой генератора DS1077Z осуществляется по протоколу I2C с микроконтроллера.